DivineQuiz

Divine Quiz: An Educational Journey Through Greek and Norse Mythology
View Figma Design

Divine Quiz is an interactive, educational quiz designed to test your knowledge and sharpen your understanding of ancient myths and legends.

The Features of Divine Quiz:
• Multiple Choice Questions: Carefully crafted questions from both Greek and Norse mythology.
• Score Tracking: Keep track of your progress with a real-time scoring system.
• Real-Time Feedback: Immediate feedback to enhance learning.
• Colourblind Mode: Ensuring accessibility for all.
• Smooth Transitions: Seamless experience between questions.

Greek and Norse myths offer insights into human nature, ancient cultures, and timeless storytelling themes.

Competitors Analysis

SWOT Analysis for heywise

Strengths:

Weaknesses:

Opportunities:

Threats:

User Persona

persona

Timeline

timeline

Problem Statement

Many educational tools lack engaging and accessible ways to learn mythology, making it difficult for users to retain knowledge and stay motivated. Divine Quiz addresses this by providing interactive quizzes, real-time feedback, and accessibility features such as a colourblind mode to ensure inclusivity.

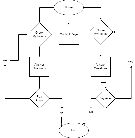
Web Flow

Web Flow

Users start on the homepage, select a quiz category (Greek or Norse), complete the quiz, receive real-time feedback, and view their final score. Optionally, users can replay or switch mythologies.

Sitemap

site map

Colour Scheme

Typography

Concept Model

The concept model of Divine Quiz is user-centric, focusing on educational reinforcement through interactive feedback loops. Users engage with mythological content via MCQs and are guided with instant feedback. Accessibility and aesthetic transitions elevate usability, while score tracking motivates continued learning.

Conceptmodel

Low fidelity wireframes for website

Low Fidelity Web

Low fidelity wireframes for mobile

Low Fidelity Mobile

High fidelity wireframes for website

Home page

High Fidelity - Home

Greek Quiz

High Fidelity - Greek Quiz

Norse Quiz

High Fidelity - Norse Quiz

Greek Quiz - Colourblind

High Fidelity - Greek Quiz Colourblind

Greek - Colourblind

High Fidelity - Norse Quiz

Norse Quiz - Colourblind

High Fidelity - Norse Quiz Colourblind