Heckers

Heckers Garden Cemtre Ecommerce
View Figma Design

Goals

  • Provide a polished, full-featured e-commerce website that satisfies customer needs.
  • Offer an easy-to-use interface for administrators and customers.
  • Ensure the platform is scalable, responsive, and secure.

Objectives

  • Create a responsive and visually appealing front end.
  • Use PHP for backend functionality with a robust MySQL database.
  • Implement essential e-commerce features like user accounts, shopping carts, secure checkout, and product listings.
  • Develop an administrative backend for managing clients, events, and products.
  • Conduct testing for functionality, performance, and security.
  • Document the process and provide user guides for customers and admins.
  • Present and demonstrate the final project.

Scope and Deliverables

Scope

Deliverables

Functional Requirements

Non-Functional Requirements

Client Specific Needs

Colour Scheme

Timeline

Timeline

Typography

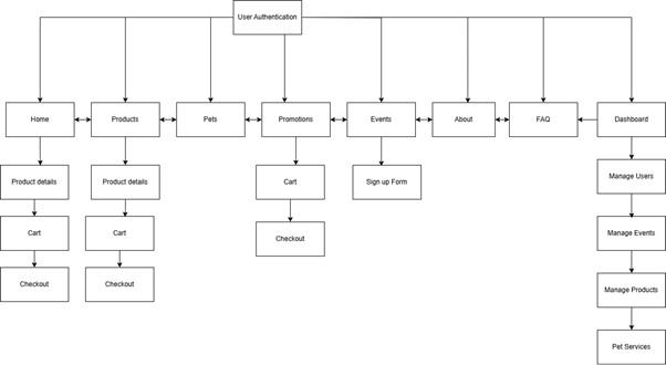
How it will flow

Web Flow

ERD

Low Fidelity Web

High Fidelity Wireframes for Website

Home page

High Fidelity - Home

Products

High Fidelity - Products

Events

High Fidelity - Events

Pet friendly

High Fidelity - Pet Friendly

Contact Page

High Fidelity - Contact

Admin

High Fidelity - Admin